登录
注册
中山市走出去综合服务信息平台会员登录入口
获取验证码
会员登录
忘记密码
会员注册
首页
政务服务
对外投资流程指南
对外承包工程指南
对外劳务合作经营资格核准流程
政策法规
扶持资金
合作项目
外方项目
中方项目
落地项目
经贸合作区
资讯动态
最新活动
新闻资讯
通知公告
国别(地区)
国别(地区)专栏
国别(地区)指南
风险预警
走出去服务联盟
专业机构
保险
金融
财税
研究机构
法律
其他
中山商协会
“一带一路”
图解“一带一路”
热点资讯
活动资讯
合作项目
数据统计
统计数据
数据填报
对外投资年报
业务联系
会员交流
通讯列表
联系方式
涉外法律咨询
提交
取消
您的位置:
政务服务
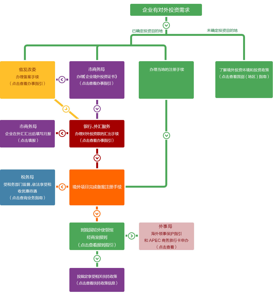
企业对外投资相关流程
温馨提示:点击图片各环节可查看该环节办事细则
代表发改局业务;
代表商务局业务;
代表银行、外汇服务业务;
代表国地税业务;
代表外侨局业务;
政府网站
商务部
国家外汇管理局
国家发展和改革委员会
外交部
财政部
海关总署
公安部
国家税务总局
各省市商务主管部门
广州市商务委员会
中山市商务局
珠海市商务局
汕头市商务局
佛山市商务局
河源市商务局
梅州市商务局
惠州市商务局
汕尾市商务局
东莞市商务局
江门市商务局
阳江市商务局
湛江市商务局
茂名市商务局
肇庆市商务局
清远市商务局
潮州市商务局
揭阳市商务局
云浮市商务局
友情链接
中国对外承包工程商会
中国出口信用保险
中国广州仲裁委员会
中山市发展和改革局
中山市工业和信息化局
中山市公安局
中山市财政局
中山市人力资源和社会保障局
中山市人民政府国有资产监督管理委员会
中山市金融局
版权所有:中山市商务局 电话:(86-760)89892279,12345 传真:(86-760)89892800
地址:中国广东省中山市中山二路57号
粤ICP备14097211号-4
360安全浏览器
360导航
会员互动交流
咨询热线:
(86-760)89892378
返回页首